当前位置: 首页 资讯动态 长沙市东雅中学2022年引进和选调工作具体安排
长沙市东雅中学2022年引进和选调工作具体安排
发布时间:2021-11-29浏览次数:5076


根据《2022年长沙市教育局所属事业单位公开引进和选调工作人员简章》(以下简称“《简章》”)的规定,现将我校引进、选调工作具体安排公布如下:


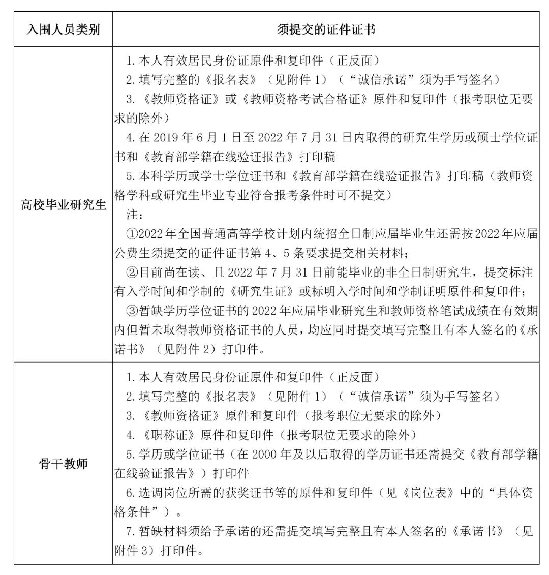
我校引进、选调岗位、职数及报考对象

图片


报名和资格初审要求

1、我校本次公开引进、选调工作的报名采取系统报名的方式进行。报名系统地址:湖南人事招考网(http://www.zrpta.com/),报名截止时间为123日(星期)中午12:00。未按时提交材料的视为自行放弃报考。

2、报考人员须符合“报考资格条件”(见《简章》第五条)和“具体资格条件”(见《简章》附件1、附件2)。

3、我校仅接受报考人员第一次提交的报考材料,所提交材料不齐或不符合岗位资格条件要求的,均视为资格不符。

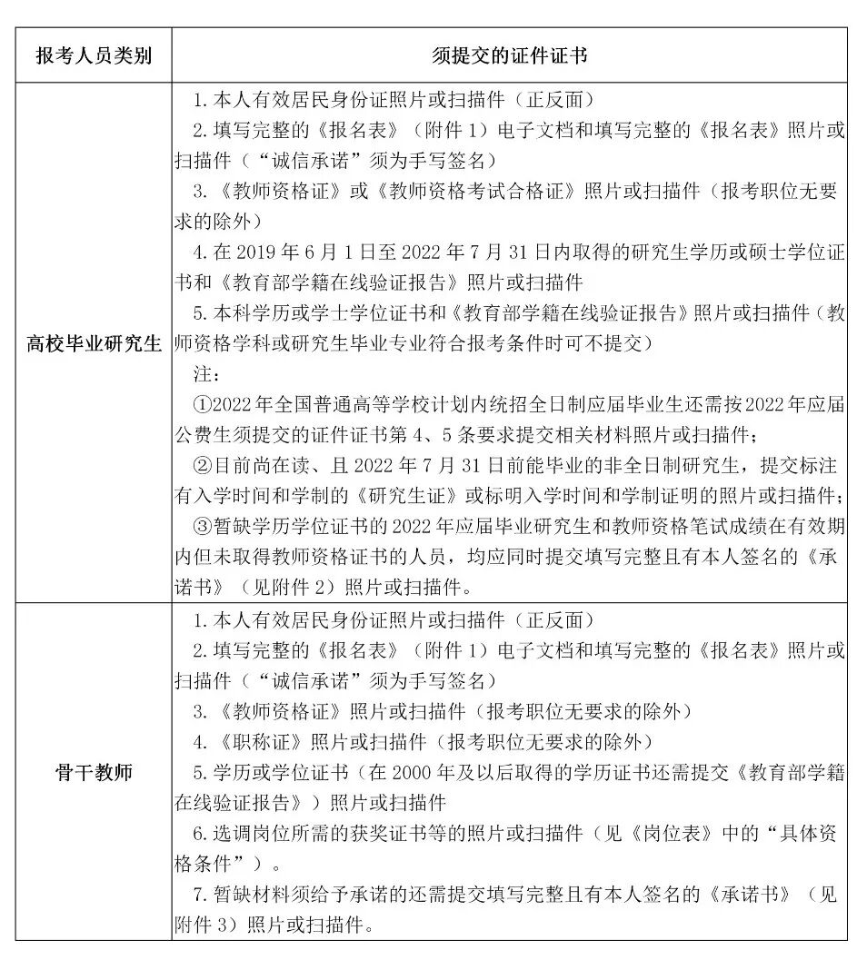
4、报考人员须按照下表要求向系统提交报考材料的照片或扫描件。

5、学校将于12月4日公布选调骨干教师报考岗位的《报名情况的通知》(含资格初审合格人员名单),请考生关注查阅。

图片


疫情防控

1、按照上级有关文件要求,参加引进、选调招考人员须按要求配合健康筛查工作,提前完成湖南省居民健康码、通信大数据行程卡的申领,进入考点时配合审核健康信息工作,接受48小时内核酸检测阴性证明、健康码和行程卡查验,体温检测,保持1米距离,按要求佩戴口罩。

2、居民健康码或行程码为红黄码的、无48小时内核酸检测阴性证明的不能参加考试。

3、为维护全体考生和工作人员的健康权益,考点将根据疫情形势在必要时调整疫情防控方案


笔试

仅限高校毕业研究生报考的岗位的报考人员均须参加笔试。笔试具体安排及要求如下:

1. 笔试定于125日(星期进行。报考人员均需凭本人有效身份证原件(不可用电子身份证替代)参加笔试。

2. 为做好疫情防控检测工作,考生应于上午800前到达长沙市雨花区雅境中学(长沙市雨花区圭塘路507号)检测点接受检测,未按时到达者视为自行放弃,不能参加考试。笔试开考时间为上午9:00,检测符合要求的考生应于上午830长沙市雨花区雅境中学考场(具体安排见学校官网124日公布的补充通知),未按时到达者视为自行放弃。

3. 笔试内容为专业知识,时长60分钟,满分为100分。

4. 笔试成绩于12月8日(星期)1000左右在学校官网公布。对笔试成绩有疑议者,可于12月8日1500前在指定邮箱dongyazhongxue@163.com提交核分申请。核分结果在提交核分申请的邮箱反馈。

5. 笔试后,以各引进岗位计划数为基数,依笔试成绩从高到低按1:5的比例确定拟入围考核人选(比例内末位分数相等的均入围,下同)。学校对拟入围考核人选进行资格初审,出现自行放弃或资格不符情况时,按笔试成绩从高分到低分依次递补。

6. 笔试后入围考核人员名单将于12月10日1800左右在学校官网公布。出现核分结果与公布的笔试成绩有不同情况时,同时公布《核分成绩的通知》。



考核

1、参加考核的人员为笔试后入围考核的人员和选调骨干教师岗位的资格初审合格人员。

2、为做好疫情防控检测工作,考生须在1212日(星期)上午700前到达长沙市雨花区雅境中学(长沙市雨花区圭塘路507号)检测点接受检测,未按时到达者视为自行放弃。检测符合要求的考生应于上午730长沙市雨花区雅境中学汇雅楼报告厅集合参加考核,否则视为自行放弃,不能参加考核。

3、考生须凭本人有效居民身份证(不可用电子身份证替代,下同)参加考核,否则不能参加考核。考核时考生不得自带任何资料(音乐岗位的考生请自备乐器,学校只提供钢琴)。

注:当选调骨干教师岗位计划与该岗位资格初审合格的人数比例超过1∶5时,考生须先参加知识测验,内容为专业知识,时长60分钟,满分为100分。知识测验后,各岗位依考生知识测验成绩按1∶5的比例确定入围考核的人选(比例内末位分数相等的均入围)。知识测验的具体考核安排见12月4日在学校官网公布的《补充通知》。

4. 考核办法

①考核顺序由考生抽签确定。

②考核由面试、试教/面试、试教、技能测试组成,面试、试教、技能测试满分均为100分。面试2分钟、试教8分钟,备课时长40钟(含面试思考时长)。技能测试办法见下表:

图片

③考核各项目得分均为所有评委评分去掉一个最高分和一个最低分后的平均分(四舍五入后保留两位小数,下同)。

④每位考生的考核成绩通知书在其后两位考生考核结束后依次领取(技能测试同时进行的,测试成绩在学校官网集中公布)。

⑤考核由面试、试教组成的,按3∶7的比例合成考核成绩,由面试、试教、技能测试组成的,按2∶3∶5 的比例合成考核成绩。考核成绩于考核结束后当天在学校网站公布。



资格复审材料复核

(含签订《预录用意向协议书》)

1、以岗位计划数为基数,按1∶1的比例依总成绩从高分到低分确定入围人选。总成绩相同的,考核成绩高者入围;考核成绩相同的,则考核占比高的项目成绩高者入围。

2、学校将复核查验入围人员的报考材料,并与符合报考条件的入围人员签订《预录用意向协议书》。已在本次引进/选调中的其他学校签订《预录用意向协议书》人员,视为自行放弃与我校签订《预录用意向协议书》。出现放弃预录用情况时,按总成绩从高到低依次确定递补人选。

3、请入围人员按下表要求备好材料,于1213日(星期)下午15:30到长沙市东雅中学综合楼五510集合:

图片


联系方式

联系电话:0731-85792399

(工作日上午8:00--1200 、下午 14:00--1700

学校地址:长沙市芙蓉区远大二路316号

附:

1.《报名表》

2.《承诺书》(高校毕业研究生)

3.《承诺书》(选调骨干教师)

图片


长沙市东雅中学   

2021年11月29日


识别二维码
了解更多考试资讯
直播公开课 进入直播中心>>
【直播回放】音乐天心区教师招聘面试备考指导直播课
已结束
点击回放
【直播回放】英语天心区教师招聘面试备考指导直播课
已结束
点击回放
【直播回放】定点、动点最值问题-湖南教师招聘考试数学考点精讲课
已结束
点击回放
免费领课
学习方法指导
名师核心课程
全真在线题库
全真在线题库
阶段学习计划
笔试教材精讲
一键领取
选课报班 在线刷题
返回顶部